Depuis 1991, le Gouvernement burkinabé a entrepris des réformes économiques qui visent à établir les fondements d’un développement économique et social durable. En dépit des progrès notables enregistrés l’incidence de la pauvreté reste élevée surtout en milieu rural (45,3 % de la population vit en dessous du seuil national de pauvreté établi à 72 690 F CFA/adulte/an) ; les besoins sociaux sont pressants et l’économie est très vulnérable aux perturbations extérieures. En 1995, le Gouvernement du Burkina Faso a présenté à ses partenaires au développement, une Lettre d’Intention de Politique de Développement Humain Durable (LIPDHD), pour la période 1995 - 2005. Dans cette lettre, le Gouvernement s’engage à mettre en œuvre une stratégie de développement à moyen et long terme visant la réduction de la pauvreté et l’amélioration des conditions de vie en milieu rural.Sur le plan politique, le processus de démocratisation entamé en 1991 se consolide. Les libertés publiques et individuelles sont garanties et le pluralisme est consacré. La société civile dont l’émergence et l’essor ont été favorisés par le contexte politique voit son rôle s’accroître régulièrement. Le Gouvernement a engagé un processus de décentralisation, et une loi d’orientation de la décentralisation a été adoptée, visant une redistribution des rôles, des fonctions et des moyens entre l’État et les autres acteurs. En 1998, a été promulguée la loi 040/98/AN portant orientation de la décentralisation au Burkina Faso, la loi 041/98/AN portant organisation de l’administration du territoire au Burkina Faso, la loi 042/98/AN portant organisation et fonctionnement des collectivités locales, la loi 043/98/AN portant programmation de la mise en œuvre de la décentralisation. En matière d’organisation du développement, la recherche d’une responsabilisation des communautés de base dans le libre choix et la réalisation des investissements s’est développée depuis une quinzaine d’années, sous l’impulsion de l’État et ses partenaires bilatéraux et multilatéraux, et des ONG, donnant naissance à des approches diversifiées.
Ces dernières années, on observe une certaine convergence de ces différentes approches sur plusieurs aspects, mais beaucoup reste à faire en matière d’harmonisation pour une plus grande efficience des actions menées en faveur du monde rural. Le Gouvernement a défini à travers une Lettre de Politique de Développement Rural Décentralisée (LPDRD) une stratégie nationale de développement rural décentralisé pour servir de cadre fédérateur aux différents programmes et projets visant le développement des communautés rurales de base, afin de permettre un usage plus efficient des ressources et une couverture nationale de qualité en matière de lutte contre la pauvreté.
Les orientations de la Lettre de Politique de Développement Rural Décentralisé (LPDRD)
Principes et finalités du développement rural décentralisé
Le développement rural décentralisé que le Gouvernement entend promouvoir se fonde sur les principes suivants :
- Le principe de responsabilisation totale des communautés de base, impliquant que la planification des actions et des investissements soit ascendante et décentralisée, et que la maîtrise d’ouvrage des investissements soit assurée au niveau local par les bénéficiaires eux-mêmes dans le cadre de structures représentatives servant de cadres locaux de réflexion, de dialogue, de concertation et de prise de décision. Sur le plan opérationnel, la maîtrise d’ouvrage peut se définir comme l’acte par lequel une personne physique ou morale, propriétaire d’une réalisation matérielle ou immatérielle, participe en tant que telle à sa conception, décide de l’attribution des contrats et participe à la gestion de l’exécution de l’ouvrage en s’attachant, si nécessaire, les compétences requises pour le faire.
- Le principe de l’élargissement du champ des investissements financés par les projets et programmes pour répondre dans la mesure du possible aux priorités d’investissements telles qu’identifiées par les bénéficiaires.
- Le principe du recentrage du rôle de l’État et d’une implication des opérateurs privés et de la société civile dans l’appui aux communautés rurales pour la planification et la mise en œuvre de leurs projets.
- Le principe de co-financement des investissements. La réalisation de chaque micro-projet nécessitera toujours : d’une part, un apport extérieur sous forme de subvention à travers un fonds de développement local et d’autre part, la contribution des populations sous des formes variées, tantôt financière, tantôt physique sous la forme d’apports en main d’œuvre non qualifiée ou en agrégats locaux.
- Le principe de la concertation à différents niveaux. En vue de limiter les incohérences et organiser les complémentarités, la concertation doit être de règle entre les différents acteurs : communautés rurales, collectivités rurales décentralisées, services techniques et administratifs de l’Etat, ONG, société civile, partenaires financiers.
- Le principe de la flexibilité qui suppose l’adaptation des outils aux spécificités locales (modes de contributions des bénéficiaires, pondération de la participation financière locale, règlements intérieurs, etc.).Un code de financement sera élaboré en fonction des spécificités de chaque province, sous la responsabilité des CCTP élargis aux projets, aux ONG, aux représentants de la société civile et aux représentants des villageois. Les intervenants devront tendre vers une fongibilité des fonds, procédures de gestion et d’administration faciles à approprier par les maîtres d’ouvrage des actions de développement.
- Le principe de fongibilité
Les mécanismes opérationnels de mise en œuvre du Développement rural décentralisé
Les mécanismes opérationnels de mise en œuvre du développement rural décentralisé s’articulent autour :
(i) d’un cadre institutionnel qui décrit les niveaux de responsabilités (concertations, décisions, appuis/ conseils) ;
(ii) d’une répartition des rôles entre l’État et les autres acteurs du développement.
On distinguera deux étapes dans la configuration du cadre institutionnel et la répartition des rôles entre les acteurs :
(i) une phase transitoire qui prépare la mise en œuvre effective de la décentralisation et
(ii) une phase finale qui présente la situation au terme de la mise en œuvre de la décentralisation.
Dispositif en phase transitoire
Au niveau villageois
- Les populations ont la responsabilité : (i) de l’élaboration des plans locaux de développement, (ii) de la maîtrise d’ouvrage et de la gestion des investissements qu’elles cofinancent. Pour assumer cette responsabilité, elles mettront en place dans chaque village, une structure représentative des différentes couches sociales et des organisations professionnelles du village, ayant la compétence pour élaborer et mettre en œuvre un plan villageois de développement. Les dispositions de l’arrêté interministériel n°0010/2000/AGRI/MEE/MEF/MATS/MRA du 03 février 2000 relatif à la constitution, aux attributions, à l’organisation et au fonctionnement des Commissions Villageoises de Gestion des Terroirs (CVGT) permettent de mettre en place une telle structure.
- Les opérateurs privés, les ONG et les organisations professionnelles agricoles interviennent sur des bases contractuelles : (i) pour des appuis / conseils aux communautés villageoises pour les analyses et planification locale, la mise en œuvre et le suivi des investissements ; (ii) pour des formations variées ; (iii) pour la réalisation des travaux d’infrastructures ; (iv) pour la fourniture des biens.
- En l’absence d’opérateurs privés, d’ONG et d’organisations professionnelles compétents dans les domaines requis, les services techniques de l’État assurent les fonctions d’appui / conseils sur la base de protocoles d’accord avec les structures de mise en œuvre des projets et programmes.
Au niveau provincial
- Le Cadre de Concertation Technique Provincial (CCTP) composé des services techniques de l’Etat, des projets, des ONG, de représentants de la société civile et de représentants des villageois, a la responsabilité : (i) d’assurer la cohérence des interventions et leur complémentarité ; (ii) d’établir les priorités pour les investissements structurants en relation avec l’Etat central ; (iii) de suivre et évaluer les projets et programmes de développement rural dans la province.
- En attendant la mise en place des instances décisionnelles au niveau local, les équipes opérationnelles des projets, qui peuvent être des opérateurs privés, continueront d’assurer les fonctions suivantes : (i) la gestion des ressources financières et matérielles des projets et programmes au niveau local ; (ii) la mise à disposition de ressources financières aux communautés villageoises ; (iii) la formation des partenaires à l’approche développement rural décentralisé et aux méthodes et outils nécessaires ; (iv) la maîtrise d’ouvrage déléguée pour le compte des provinces en matière d’investissements structurants ; (v) le suivi- évaluation et contrôle au niveau local.
- Les opérateurs privés, les ONG et les structures associatives interviennent au niveau provincial pour des prestations de services dans les domaines de : (i) la formation, (ii) la réalisation des travaux d’infrastructures, (iii) la fourniture des biens, (iv) les études et enquêtes.
Les services déconcentrés de l’État, à travers leurs structures départementales, interviennent en matière d’appui/conseils et de formations soit sur la base de leurs programmes réguliers, soit sur la base de protocoles avec les projets et programmes, et aussi en matière de contrôle de la réglementation.
Au niveau national
- L’État assure les fonctions : (i) d’orientations générales et définition des priorités d’ensemble, (ii) de mise en place d’un cadre législatif et réglementaire approprié, (iii) de mobilisation des ressources financières, (iv) de suivi, d’évaluation et de contrôle des projets et programmes, (v) de coordination des interventions.
- L’orientation et la supervision des projets et programmes demeurent sous la responsabilité des comités de gestion et des ministères de tutelle, et leur gestion est assurée par des coordonnateurs.
- Pour assurer la coordination d’ensemble des interventions en matière de développement rural, il sera mis en place un Cadre National de Concertation des Partenaires du Développement Rural (CNCPDR), qui sera le lieu de rencontres périodiques entre l’Etat, les partenaires techniques et financiers, les communautés villageoises à travers leurs représentants, la société civile. C’est au niveau de ces rencontres que seront discutés les problèmes liés à l’harmonisation des méthodes, au choix des indicateurs communs de suivi- évaluation et d’études d’impacts des projets et programmes, aux fins de faire des propositions de décisions aux autorités compétentes.
- Le CNCPDR sera doté d’un secrétariat permanent avec un personnel léger, qui disposera de ressources financières pour faire mener les études et travaux nécessaires pour éclairer les débats et prises de décisions.
Dispositif en phase de mise en œuvre effective de la décentralisation
Au niveau des communes rurales
- Les conseils communaux élus auront la responsabilité de l’élaboration des plans communaux de développement, après consultation de l’ensemble de la population communale. Ils mobiliseront les ressources financières au niveau local et externe et co-financeront les investissements dont ils assureront la maîtrise d’ouvrage et la gestion, soit directement, soit en déléguant à des structures associatives ou privées.
- Les opérateurs privés, les organisations professionnelles agricoles et les ONG interviendront sur des bases contractuelles : (i) pour des appuis/conseils aux communes rurales pour les analyses et planification locale, la mise en œuvre et le suivi des investissements ; (ii) pour des formations variées ; (iii) pour la réalisation des travaux d’infrastructures ; (iv) pour la fourniture des biens.
Au niveau provincial
- Le conseil provincial élu, aura la responsabilité : (i) d’établir les priorités pour les investissements structurants en relation avec l’État central ; (ii) d’assurer la cohérence des interventions et leur complémentarité ; (iii) de suivre et évaluer les projets et programmes de développement rural dans la province.
- Le conseil provincial à travers une structure technique qu’il mettra en place assurera : (i) la gestion des ressources financières et matérielles des projets et programmes de développement rural ; (ii) la mise à disposition de ressources financières aux communes rurales ; (iii) la maîtrise d’ouvrage des investissements structurants ; (v) le suivi et l’évaluations des projets et programmes au niveau provincial.
- Les opérateurs privés, les ONG et les structures associatives interviendront au niveau provincial pour des prestations de services dans les domaines de : (i) la formation, (ii) la réalisation des travaux d’infrastructures, (iii) la fourniture des biens, (iv) les études et enquêtes.
- Les services déconcentrés de l’État, à travers leurs structures départementales, apporteront leur appui au conseil provincial pour le suivi et la planification, le suivi et l’évaluation des projets et programmes, et le contrôle de la réglementation.
Au niveau national
- L’État assure les fonctions : (i) d’orientations générales et définition des priorités d’ensemble, (ii) de mise en place d’un cadre législatif et réglementaire approprié, (iii) de mobilisation des ressources financières, (iv) de suivi, d’évaluation et de contrôle des projets et programmes, (v) de coordination des interventions.
- L’orientation et la supervision des projets et programmes demeureront sous la responsabilité des comités de gestion et des ministères de tutelle.
- Le Cadre National de Concertation des Partenaires du Développement Rural (CNCPDR) demeure, avec les mêmes fonctions que celles décrites au paragraphe 50. Les communes rurales et les conseils provinciaux y seront représentés.
Objectifs du PNGT 2
Tenant compte des leçons et expériences de la première phase, ainsi que du contexte politique et macro-économique, l’objectif global du PNGT a été redéfini dans le sens d’un élargissement. Ainsi, le programme a pour objectif global de : »Réduire rapidement la pauvreté rurale et promouvoir un développement durable, à travers trois types d’actions. - Le développement des capacités en organisation et gestion des villages et groupes de villages. - L’amélioration des conditions de vie par des investissements productifs et des infrastructures socio-économiques dans les campagnes du Burkina. - La préservation et la restauration des ressources naturelles (eau, sol, végétation, faune »).
En vue de faire du PNGT 2 un programme véritablement national, il est prévu des interventions dans les 45 provinces du pays :
- 26 Provinces d’interventions directes, qui sont la zone de concentration du PNGT 2, avec une couverture de 2000 villages en 5 ans. Ces provinces sont les anciennes provinces d’intervention du PNGT et / ou du programme de sécurité alimentaire et de nutrition (PSAN), les zones cibles du programme RPTES, et plus généralement les zones qui ne font pas l’objet d’autres programmes de développement de grande envergure. Les Provinces retenues sont, par ordre alphabétique : la Bougouriba, le Boulkiemdé, la Comoé, la Gnagna, le Gourma, le Houet, le Ioba, le Kénédougou, la Kompienga, le Koulpélogo, le Kouritenga, le Kourwéogo, la Léraba, le Namentenga, le Nahouri, le Nayala, l’Oubritenga, le Passoré, le Sanguié, le Sanmatenga, la Sissili, le Soum, le Sourou, le Tuy, le Ziro, le Zondoma.
- 19 Provinces d’interventions concertées, où d’autres projets et programmes d’envergure mettent déjà à la disposition des villages des financements significatifs, mais souvent partiels (en termes sectoriels ou géographiques), et que les fonds du PNGT 2 pourront donc venir compléter. Des protocoles seront signés entre le PNGT et les partenaires qui seront chargés de la mise en place des fonds et du suivi technique et financier des investissements y afférents. L’intervention se fera au cas par cas et dans un souci d’équité.
Les composantes du programme
Composante 1 : Renforcement des capacités locales (12 % du budget ) Cette composante a pour objectif de renforcer les capacités techniques et organisationnelles des populations rurales afin de leur permettre d’analyser leur milieu, en dégager les contraintes et potentialités, planifier et exécuter des activités éligibles au financement du PNGT2, de se structurer au bout d’un certain temps en communes rurales. Des activités de sensibilisation et de formation sont organisées à cet effet à l’intention des communautés villageoises et de leurs organisations.
Sous cette rubrique sont donc financées les activités de : - Diagnostics conjoints et élaboration de plans de gestion de terroirs ;
- Appui à la mise en place de CVGT ;
- Alphabétisation et post-alphabétisation ;
- Formations en organisation et gestion des membres des bureaux CVGT ;
- Formations techniques au profits des villageois ( in situ ou au moyen de voyages d’études);
- Etc.
Composante 2 : Fonds d’investissement local (48 % du budget )
Il est mis en place un Fonds d'investissements local (FIL) avec deux guichets : (i) Un guichet villageois pour les micro - réalisations d’un montant plafond de 18 millions de F CFA et dont la maîtrise d'ouvrage est confiée aux communautés villageoises ; le budget d'investissement annuel par terroir est calculé sur la base d’un montant 3 000 FCA par tête d’habitant ; la CVGT signe une convention de cofinancement avec le PNGT sur la base de laquelle celui-ci met à sa disposition le financement nécessaire. La CVGT assure par la suite la gestion et l’exécution du micro-projet. Le PNGT supervise à titre pédagogique ; (ii) Un guichet provincial pour les projets de plus grande taille (jusqu'à un plafond indicatif de 90 millions de francs CFA par projet) dont la maîtrise d'ouvrage est confiée à la province. La province dispose d’un budget de 350 millions F CFA pour cinq (5) ans. Le PNGT est le Maître d’ouvrage délégué. L’exécution des projets suit la procédure classique des marchés publics au niveau provincial. Le champ des investissements financés par le PNGT 2 est large. Il est en effet prévu de répondre dans toute la mesure du possible aux priorités d'investissements telles qu'identifiées par les bénéficiaires. Les projets villageois et inter - villageois entrant dans les catégories suivantes sont éligibles au financement du PNGT 2 : a) conservation des sols et de l’eau ;
b) reboisement et gestion forestière ;
c) appui structurant à l’amélioration de production animale ;
d) appui structurant à l’amélioration de la production végétale ;
e) alimentation en eau ;
f) infrastructures routières (réseau tertiaire) ;
g) infrastructures socioéconomiques ;
h) énergies renouvelables ;
i) éducation nutritionnelle et sanitaire ;
j) prévention et atténuation des effets du SIDA/HIV ;
k) renforcement des réseaux de micro - financement ;
k) formation et recherche-action.
Composante 3 : Renforcement de capacités institutionnelles (26 % du budget)
Cette composante comprend les coûts de formation, d’équipement et de fonctionnement des équipes de terrain (essentiellement composées d’agents contractuels) et des prestataires avec lesquels le PNGT a signé des accords (protocoles d’accord avec des services publics spécialisés et des Systèmes Financiers Décentralisés, contrats avec des ONG et bureaux d’études, etc.). Elle inclut également le coût des activités d’appui à la décentralisation rurale aux niveaux local, provincial et national (renforcement des capacités humaines et financières, études et mise en œuvre de la décentralisation budgétaire et financière, autres études et formation). Elle permet de dynamiser les cadres de concertation technique provinciale (CCTP) et ouvrira la voie à la négociation de l’intégration des divers programmes en une stratégie nationale. Elle appuie les activités de la Commission Nationale de la Décentralisation (CND) et de la Direction Générale du Développement des Collectivités Locales (DGDCL) visant à planifier le développement rural décentralisé et participatif ainsi que la création progressive des communes rurales. Elle comprend aussi des activités d’appui aux équipes du Projet, la sous-traitance de certains services (formation des équipes du Projet, des prestataires de services et des fournisseurs d’équipements) et les fonctions de coordination, financement et promotion du développement rural décentralisé et participatif.
Composante 4 : Opération pilote de sécurisation des droits fonciers (4% du budget) Cette composante vise à permettre à tous les usagers de terres rurales de disposer de droits fonciers stables et équitables, de façon à : i) renforcer la justice et la paix sociale ; ii) encourager l’investissement et élever la productivité agricole ; iii) favoriser la conservation et la réhabilitation des ressources naturelles ; et iv) instaurer la décentralisation. S’inscrivant en complément d’autres expériences de sécurisation des droits fonciers qui sont en cours ou en préparation, elle est mise en œuvre dans six sites expérimentaux représentatifs des principaux systèmes d’utilisation des terres et des problèmes de propriété foncière qui leur sont associés. Les provinces retenues sont les suivantes : Soum, Kouritenga, Kompienga, Ziro, Kénédougou , L’objectif de cette phase pilote consiste à définir et à proposer, sur la base d’une expérimentation concrète sur le terrain, un cadre institutionnel, légal, technique et méthodologique qui assurera des droits fonciers stables et équitables dans les zones rurales. Cette intervention consiste à appuyer la gestion participative des ressources foncières afin de pouvoir, à la demande et de manière prudente et progressive, officialiser les droits fonciers coutumiers, transactions et autres dispositions existant actuellement dans les zones rurales. À la fin de cette opération pilote, les résultats suivants devront être atteints : - Guide méthodologique pratique (palette d’outils) pour sécuriser les droits fonciers en milieu rural ; - Système de conservation des documents et informations établis dans le cadre des opérations pilotes du Projet ; - Formulation et finalisation d’une politique nationale, d’une stratégie et d’un plan d’action en vue de sécuriser les droits fonciers en milieu rural ; - Programme d’interventions foncières à exécuter durant les phases 2 et 3 du Projet.
Composante n° 5 : Administration, suivi et coordination du programme (11 % du budget)
Cette composante comprend :
- Un appui à la mise en place et au fonctionnement du cadre national de concertation pour le PNDRD. Celui-ci doit être mis en place avent l’entrée en vigueur du crédit IDA.
- Un appui pour la coordination et la gestion du Projet.
- La Coordination nationale est chargée de coordonner l’ensemble des activités du projet, et en particulier de fournir les fonds aux bénéficiaires dans les délais fixés, de suivre et d’évaluer l’exécution du programme au niveau national, de gérer les études et les prestations de services et de tirer des leçons de ses expériences de développement rural décentralisé et participatif.
Le suivi et l’évaluation, activité importante du programme, inclut la mise en place d’un système intégré de gestion et de suivi du Projet (suivi en temps réel de l’exécution physique et financière, audits techniques et financiers), ainsi que d’un système permettant de suivre et d’évaluer son impact (études de référence initiales, études d’impact et missions d’appui).
Organisation du PNGT2
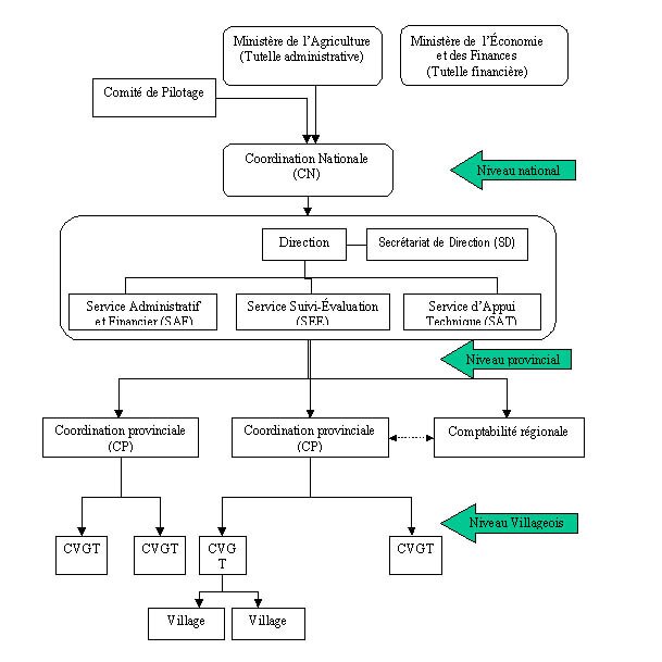
Au niveau national
- Le Comité de Pilotage : son rôle est l’orientation et l’approbation des programmes et rapports d’activités du PNGT ;
- La Coordination nationale : elle est chargée de la mise en œuvre opérationnelle du programme (programmation, gestion, exécution, suivi-évaluation) Au niveau régional
Cinq comptabilités régionales ont été mises en place à Ouagadougou, Koudougou, Bobo Dioulasso, Kaya et Fada. Elles sont chargées, en collaborations avec les Coordinations provinciales, de mettre à la disposition des communautés rurales les fonds nécessaires à l’exécution de leurs plans de développement. Au niveau provincial
- mise en place de 18 coordinations provinciales qui couvrent 26 provinces d’intervention directe. Chaque Coordination provinciale est constituée d’une Équipe Mobile Pluridisciplinaire (EMP) de 4 à 5 cadres.
- L’EMP appuie les communautés pour l’élaboration et la mise en œuvre de leurs plans de développement. Au niveau villageois
Les CVGT et les Communes rurales sont les structures représentatives des Communautés de base, chargées de l’élaboration et de la mise en œuvre des plans locaux de développement.
Organigramme du PNGT2

Durée du programme
Le PNGT 2 est un programme évolutif, sur une durée de 15 ans, avec trois phases de cinq ans chacune.
Une première phase de cinq ans au cours de laquelle serait : (i) démontré la capacité du PNGT à intervenir à très grande échelle (sur environ 2 000 villages) ; (ii) développé la capacité des communautés à prendre en charge la gestion de petits projets, et (iii) serait évalué l'impact des interventions sur le niveau de vie des populations et sur les ressources naturelles. Une deuxième phase de cinq ans, au cours de laquelle la couverture du programme serait élargie, et de plus amples responsabilités seraient dévolues aux organisations communautaires qui seraient prêtes à les recevoir.
Enfin, une troisième phase d'élargissement de l'appui du PNGT à l'ensemble des nouvelles communes rurales et à la consolidation des communes déjà existantes.
Financement du PNGT 2
Le financements du PNGT 2 est présenté en résumé dans le tableau ci -dessous.
|
BAILLEURS |
% |
|
Gouvernement |
13 |
|
IDA |
58 |
|
FIDA |
13 |
|
Pays Bas |
2 |
|
PNUD |
-- |
|
Danemark |
4 |
|
Bénéficiaires |
10 |
|
TOTAL |
100 |
Rôles et responsabilités des intervenants
Le Comité de Pilotage
Les principales fonctions du Comité de Pilotage sont :
(i) l'orientation de l’exécution du programme,
(ii) l'examen et l'approbation des programmes de travail et des budgets annuels qui lui seront présentés par la Coordination Nationale. La Coordination Nationale La gestion quotidienne du projet est confiée à la Coordination Nationale dont les principales attributions sont :
Gestion du programme de travail au niveau national,
Mise à disposition des bénéficiaires des fonds nécessaires à leur développement,
Exécution des plans annuels de passation des marchés,
Appui technique aux Coordinations Provinciales (CP),
Organisation des ateliers à l’échelon national et régional à l’appui du PNDRD, et
Suivi et évaluation de l’exécution du programme de travail et de son impact.
Le Cadre de Concertation Technique Provinciale (CCTP)
Le CCTP est chargé d'examiner la validité technique et scientifique des dossiers. Les différents Plans de développement seront soumis au CCTP afin d'harmoniser le développement de la province et s'assurer que les projets présentés par les CVGT s'intègrent bien dans les politiques sectorielles et le schéma d'aménagement de la province (s’il en existe).
Les Coordinations Provinciales
Les CP sont responsables de la mise en œuvre du programme à leur niveau. Elles travaillent en étroite collaboration avec les CVGT, les Commune rurales quand celles-ci existent dans leur province, le CCTP et les autorités de la province (Haut Commissaire, Secrétaire Général, etc.). Elles viennent en appui aux communautés pour : l'élaboration des leurs Plans de Gestion (PG),
pour le recrutement des différentes compétences que les communautés souhaiteraient engager pour réaliser leurs études ou leurs travaux en mettant à leur disposition les informations de la base de données des intervenants,
toute assistance lors de la création de leurs instances représentatives, leurs démarches, etc. Dans le cadre des actions d’intérêt provincial, la CP est chargée de :
proposer le choix des bureaux d’études chargés d’établir les dossiers, établir les contrats avec ces bureaux.,
contrôler les prestations des bureaux d’études pendant la durée des contrats, assister à la restitution des études et au choix de la solution retenue,
effectuer la préparation des dossiers de consultation des entreprises pour l’exécution des travaux et assister les Autorités pour choisir les entreprises adjudicataires,
superviser les travaux surveillés par le bureau d’études; ceci implique d’assister aux réunions de chantier et aux réceptions provisoires et définitives, de contrôler les rapports.
Comptabilités régionales
Les Comptabilités régionales mettent à la disposition des CVGT les fonds nécessaires à leurs investissements et assurent des appuis techniques à la gestion et au contrôle. Les CVGT La constitution, les attributions, l'organisation et le fonctionnement des CVGT sont décrits dans l'arrêté conjoint du 3 février 2000. Les CVGT sont responsables de la définition, la mise en œuvre, l'exploitation et l'entretien des investissements souhaités par les populations qui les ont créées. Ils seront considérés dans le PNGT2 comme les Maîtres d'Ouvrage des investissements. Elles nommeront des Comités d’Action Spécifiques (CAS) pour le suivi, le contrôle, la participation des bénéficiaires lors de la réalisation de l'infrastructure et seront en charge de l'exploitation de l'ouvrage et surtout de son entretien.
Elles élaborent, aidées par les prestataires, leur PG. Elles contribuent à la réalisation des investissements par des contributions en nature (matériaux, main d'œuvre) ou en espèces. Elles signent les différents contrats ou protocoles, avec la CP, les organismes d'appui lorsqu'ils existent et avec les prestataires de services ou les entrepreneurs.
Bien qu'étant un organe public, elles ont la possibilité de recevoir des subventions et de les gérer leur fonds suivant les règles du privé (aucune procédure applicable au public telles que la réglementation des marchés publics ou la comptabilité publique ne leur est applicable).
Les intervenants concertés
Dans les provinces où une ou des structures réalisent déjà des actions de développement rural, le PNGT2 s'associera avec ces structures afin que les CVGT de ces provinces puissent avoir accès au FIL. Un accord de partenariat sera signé avec ces "intervenants concertés" (IC) afin d'harmoniser l'approche (acceptation par l'intervenant du manuel de procédures) et mettre à leur disposition les moyens nécessaires à la mise en place de la stratégie du PNGT2.
Autres intervenants, Associations et Comités
Dans les villages où les CVGT n'existent pas le PNGT2 financera les actions prioritaires, par l'intermédiaire de groupements existants (coopérative, association de développement, groupement villageois, groupements de femmes, qui disposent de la personnalité morale et reconnus par le Haut-Commissaire de la province). La mise en œuvre des actions prioritaires suit les procédures normales comme celles appliquées aux CVGT.
Les prestataires de service
Les différents prestataires de services du PNGT2 sont les ONG, les bureaux d'études, les organismes de formation, les PME, les tâcherons, etc. Ils travaillent avec les différentes structures du PNGT à travers des contrats signés par objectif.

Programme National de Gestion des Terroirs







